搜索
移动版
微信公众号
导航
首页
新闻动态
通知公告
校园快讯
图片新闻
特别报道
职教动态
学院概况
学院简介
校园风光
办学资质
机构设置
师资队伍
师资概况
人才风采
教学科研
专业介绍
教研教改
技能竞赛
招生就业
招生信息
就业信息
培训鉴定
培训动态
鉴定动态
培训工种
德育工作
思想教育
共青团工作
学生社团
学生风采
合作交流
学院指南
首页
新闻动态
通知公告
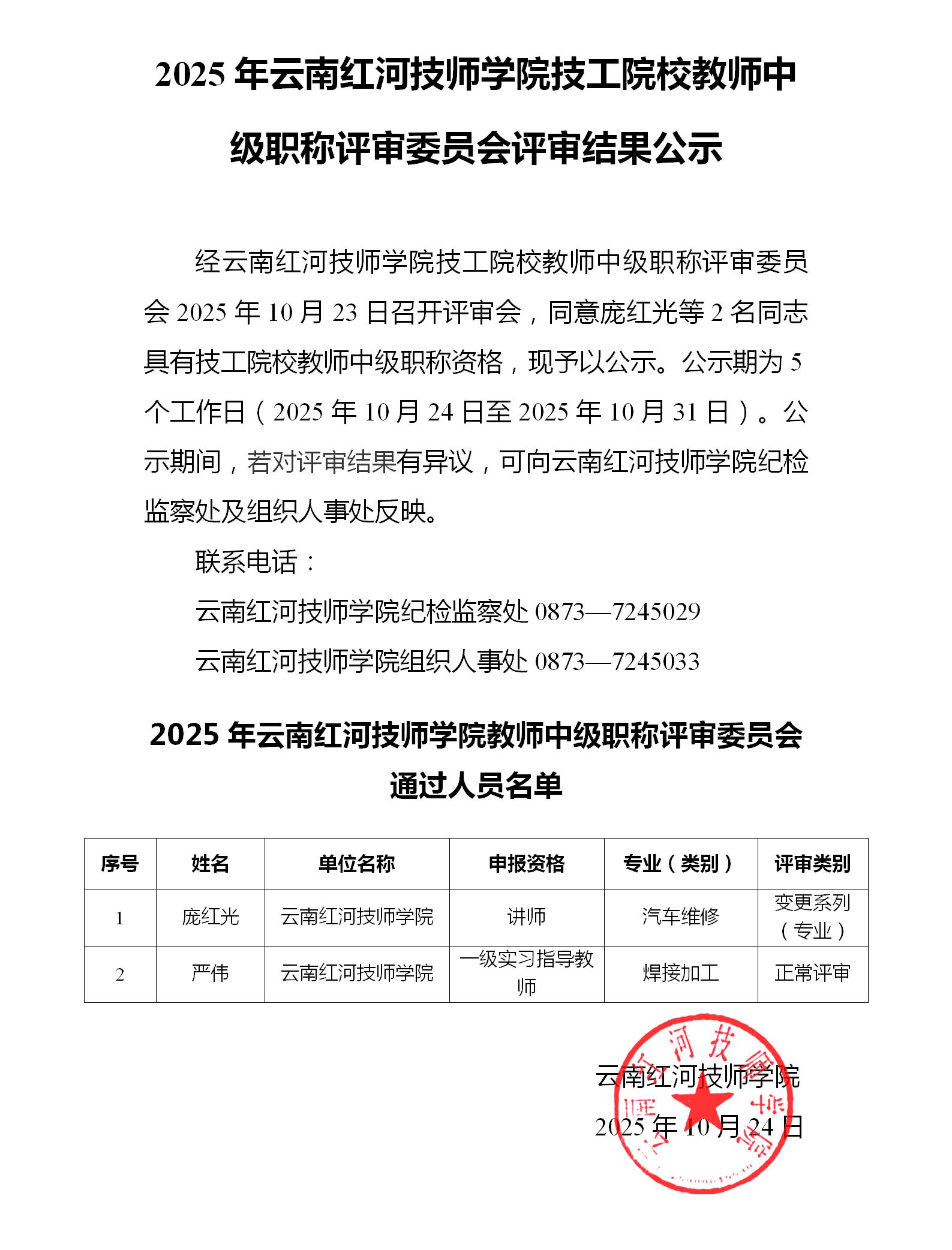
2025年云南红河技师学院技工院校教师中级职称评审委员会评审结果公示
2025年云南红河技师学院技工院校教师中级职称评审委员会评审结果公示
时间:2025-10-24 09:13:31